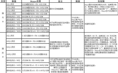
网络电话的计费方式取决于使用的具体平台和业务。以下是几种常见的网络电话计费方式。
1、流量计费:这是网络电话最常见的计费方式,根据使用的流量进行计费,通常以每KB或每MB为单位计算,具体的资费标准会根据不同的运营商和地区有所差异。

2、包月套餐计费:部分网络电话服务提供包月套餐,用户只需支付固定费用,即可在一个月内无限畅聊,这种计费方式适合通话需求较大的用户。
3、时长套餐计费:除了流量和包月套餐,部分网络电话服务还会根据通话时长来计费,这种计费方式通常会提供一定的免费通话时长,超出部分按照每分钟或每小时的费用计算。
4、免费试用与付费服务:部分网络电话应用在新用户注册时会提供一定的免费试用时长,试用期结束后则需要用户付费才能继续使用,一些网络电话服务可能提供免费的基础功能,如语音通话,而视频通话或特殊功能则需要额外付费。

5、国际长途费用:对于国际长途网络电话,费用通常会更高,具体的资费标准会根据不同的国家和地区以及运营商有所差异。
网络电话的计费方式多种多样,建议在使用前详细了解所选服务的资费标准,以便做出合适的决策,也要注意避免产生额外的费用,如避免在无WiFi的情况下使用流量通话、合理利用免费试用时长等。
TIME
